SWRO-STANDARD SPECIFICATIONS
OVERVIEW MEMTIK SWRO
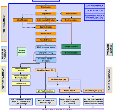
Memtik Water’s Sea Water Reverse Osmosis (SWRO) plants are designed to treat sea water, or high salinity ground water, with < 40,000 mg/L of dissolved solids (TDS) and < 30 mg/L of suspended solids (TSS), to achieve potable water quality. The standard treatment process involves pre filtration (auto backwashing multimedia filters and cartridge filters), anti-scalant dosing to prevent membrane scaling, RO desalination and auto flushing and CIP systems for membrane cleaning. Additional pre-RO and post-RO treatment steps may be added as required to suit feed water conditions and/or treated water quality requirements. The Memtik Water's SWRO plants are available as skid mounted or containerised systems.
Seawater Desaltation Process Overview
We have made quality our habit. It’s not something that we just strive for – we live by this principle every day.


Memtik SWRO Series Product
We have made quality our habit. It’s not something that we just strive for – we live by this principle every day.
SWRO-STANDARD SPECIFICATIONS
OVERVIEW MEMTIK SWRO
Memtik Water’s Sea Water Reverse Osmosis (SWRO) plants are designed to treat sea water, or high salinity ground water, with < 40,000 mg/L of dissolved solids (TDS) and < 30 mg/L of suspended solids (TSS), to achieve potable water quality. The standard treatment process involves pre filtration (auto backwashing multimedia filters and cartridge filters), anti-scalant dosing to prevent membrane scaling, RO desalination and auto flushing and CIP systems for membrane cleaning. Additional pre-RO and post-RO treatment steps may be added as required to suit feed water conditions and/or treated water quality requirements. The Memtik Water's SWRO plants are available as skid mounted or containerised systems.






REHABILITATION OF REMOTE ISLAND SITE
Containerised Sea Water Reverse Osmosis (SWRO) with Multimedia Filter (MMF) pre-filtration to produce 250 m3/day water for irrigation & site rehabilitation.
Containerised (1 x 40’) solution for easy transport & installation
Multimedia and cartridge filtration
Chemical dosing: pH adjustment, antiscalant,
Onsite plant commissioning and operator training
Service & maintenance plan for duration of the hire.
ClearAccess remote access & technical support
Custom sea water inlet design.
POTABLE WATER FOR BEACH RESORT
Equipped with full air conditioning, a private pool, 3 on-suite bedrooms, and a spacious open living room kitchen area, Sunshine Bay Residences is an excellent choice for anyone dreaming of their own safe haven.
Bridgewater Joy Residence
Co-designed by the world-renowned architect James Smith, our Bridgewater Joy residences offer top views of the nearby lake Michigan. Perfect for a small family, a professional couple, or anyone looking to set up a home office.
Pleasantview Gem Inn
Not just pleasant on the outside, our Pleasantview Gem Inn properties are especially popular among families. With underground parking and floor-to-ceiling windows, there's no shortage of natural light or space.







